Agar dapat menjalankan fungsinya sebagai penghantar daya pada sebuah perangkat, maka rangkaian power supply perlu mempertimbangkan banyak aspek. Ada beberapa komponen yang harus masuk ke dalam rangkaian tersebut dengan fungsi yang berbeda-beda.
Apa Itu Rangkaian Power Supply?
Pada dasarnya rangkaian power supply adalah suatu rancangan atau rangkaian elektronika yang didesain dengan fungsi untuk menyediakan sumber energi listrik berupa tegangan DC. Power supply tersebut dirangkai di atas sebuah papan dalam bentuk kotak dengan kabel yang keluar di mana pada bagian ujungnya terdapat konektor. Rangkaian ini disebut juga dengan adaptor.
Ada beberapa komponen utama yang harus terdapat dalam rangkaian sebuah power supply. Berikut ini beberapa di antaranya:
- Transistor, sebagai penstabil tegangan
- Kapasitor ELCO, sebagai filter atau penyaring yang dapat meredam tegangan pada rangkaian
- Trafo/transformator, untuk menurunkan tegangan listrik
- Dioda, sebagai penyearah tegangan
Prinsip Kerja
Untuk lebih jelasnya bagaimana rangkaian power supply bekerja, Anda bisa melihat gambar berikut ini:
Penjelasan proses dari cara kerja power supply pada sebuah perangkat adalah sebagai berikut:
- Input diterima oleh rangkaian power supply berupa tegangan AC yang sudah diturunkan tegangannya melalui transformator sesuai kebutuhan perangkat. contohnya PLN 220 V AC diturunkan menjadi 12V AC.
- Dioda berperan untuk menyearahkan tegangan AC menjadi DC. Jenis yang biasanya banyak digunakan adalah dioda bridge. Tegangan bisa diubah dari 12VAC menjadi 12VDC.
- Aliran arus listrik kemudah terhubung ke filter yang fungsinya sebagai penyaring tegangan ripple yang masih bocor. Sinyal arus yang keluar dari penyearah kemudian menjadi rata. Jenis filter yang sering digunakan adalah ELCO.
- Arus DC yang keluar dari filter tersebut akan distabilkan tegangannya oleh regulator. Regulator ini biasanya terdiri dari IC (Integrated Circuit) atau transistor.
- Tegangan yang sudah distabilkan oleh komponen pada power supply akan dialirkan ke perangkat elektronika yang tersambung.
Jika Anda menginginkan tegangan output yang lebih bervariasi, misalnya dengan 5VD, 12 VDC, atau 9 VDC, maka bisa ditentukan keluaran dari outputnya melalui saklar switching pada trafo.
Contoh Skema
Perlu dipahami bahwa power supply bukan berperan sebagai penghasil sumber arus listrik dan hanya mengubah tegangan listrik dari AC menjadi DC dengan suatu besaran tertentu. Berikut ini beberapa contoh rangkaian power supply yang bisa Anda coba praktekkan di rumah, di antaranya:
1. Power Supply 12V Menggunakan Jenis Trafo CT
Rangkaian ini menggunakan trafo Center Tap atau CT pada bagian sekunder. Tipe gelombang penuh yang memiliki dua komponen dioda penyearah menjadi sistem penyearah arus AC yang digunakan. Trafo CT digunakan sebagai penurun tegangan AC serta biasanya aliran arus dan output daya yang dimiliki cukup stabil.
Oleh karena itu, power supply dengan rangkaian trafo CT ini banyak digunakan untuk menyuplai daya tinggi seperti pada amplifier. Salah satu poin penting yang harus diperhatikan ketika merangkai power supply jenis ini adalah tegangan yang diambil harus 15v pada sekunder trafo agar IC regulator bisa menghasilkan 12v DC.
Selain tipe trafo yang digunakan dan sistem dioda penyearah yang berubah, maka tidak ada perbedaan berarti pada skema rangkaian power supply dengan trafo CT ini. Skema rangkaian ini masih menggunakan IC regulator sebagai penghasil aliran arus listrik DC yang murni dan lebih stabil. Anda bisa memperhatikan lebih jelasnya pada gambar berikut ini:

2. Power Supply 12V Simetris
Rangkaian power supply ini lebih banyak dimanfaatkan sebagai sumber tegangan pada perangkat elektronik seperti equalizer atau tone control. Catu daya dengan rangkaian tipe ini memiliki ground terpisah dan polaritas negatif. Itulah mengapa tidak boleh disatukan karena bisa menjadi penyebab sirkuit tidak bekerja dengan baik.
Jenis trafo yang digunakan adalah tipe CT dengan tegangan 15V pada sekunder trafo. Sehingga tegangan yang dihasilkan setelah distabilkan oleh regulator adalah 12V. IC regulator yang digunakan adalah tipe LM7912 agar bisa mengambil input tegangan negatif. Sedangkan 0 volt atau titik ground-nya diambil dari trafo CT atau terminal Center Tap.
Sebaiknya lebih berhati-hati ketika Anda memasang IC regulator. Hal ini dikarenakan konfigurasi pin yang dimiliki keduanya berbeda. Berikut ini skema rangkaian power supply 12V simetris sebagai referensi.

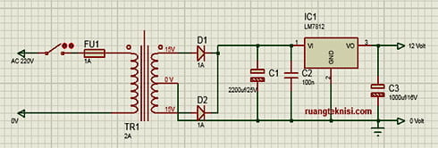
3. Power Supply 12V Menggunakan Jenis Trafo 0 atau Biasa
Trafo yang digunakan pada jenis rangkaian ini adalah trafo biasa non Center Tap / CT pada bagian sekundernya. Sehingga jenis pengarahan arus AC dalam susunan jembatan atau bridge-nya menggunakan dioda. Susunan dioda tersebut termasuk dalam sistem penyearah arus AC yang berjenis gelombang penuh.
Sistem ini dinilai mampu menghasilkan arus listrik DC yang lebih jernih dan bersih dari riak gelombang. Untuk meredaman riak gelombang yang menimbulkan gangguan arus DC bisa lebih dimaksimalkan lagi dengan menggunakan kapasitor dan ELCO yang pemasangannya paralel. Hasilnya penyearahan tersebut benar-benar bebas dari distorsi sinyal AC yang tidak dibutuhkan.
Tegangan sekunder sebesar 15 volt adalah yang paling tepat untuk diambil dari trafo step down. IC regulator dengan tipe LM7812 nantinya akan menurunkan tegangan tersebut. Sehingga aliran arus DV 12 volt yang dihasilkan dalam sirkuit power supply akan lebih stabil. Jenis rangkaian ini biasanya sering ditemukan pada rangkaian perangkat elektronik yang membutuhkan arus DC 12V stabil.

Cara Membuat Rangkaian Power Supply Sederhana
Untuk prakteknya, Anda bisa mencoba membuat rangkaian power supply sederhana seperti skema gambar berikut ini:

Alat:
- Soldier listrik
- Gunting/tang potong
- Multimeter
- Tang jumput
- Obeng pipih
- Bor
- Lem
- Amplas
- Penghisap timah
Bahan:
- Trafo 1 ampere 1 buah
- Kapasitor 1 buah
- Dioda biasa 4 buah atau dioda bridge
- Resistor 2 buah
- LED indikator 2 buah
- Regulator jenis AN 7805 1 buah
- PCB dot matrix 1 buah
- Jack Betina 2 betina
- Jumper tunggal secukupnya
- Kabel secukupnya
- Timah secukupnya
- Steker 1 buah
Cara merangkai:
- Siapkan semua alat dan bahan yang dibutuhkan
- Bersihkan papan PCB menggunakan amplas agar bersih dari kotoran dan debu
- Mulai merangkai setiap komponen pada papan PCB sesuai dengan petunjuk gambar
- Solder bagian bawah papan PCB yang telah dirangkai dengan semua komponen
- Pasang trafo pada papan PCB
- Sambungkan input trafo pada kabel 0 dan 220 volt
- Pasang alat steker dan kabel pada input power supply
- Sambungkan outupt trafo dengan jumper tunggal pada 0 dan 6 volt trafo
- Hubungkan ujung lain dari jumper ke papan PCB
- Pasang kabel dan Jack betina pada output rangkaian
- Sambungkan lampu indikator
- Cek rangkaian dengan multimeter
- Rapikan kabel dan bekas solder agar lebih rapi
- Power supply sudah siap digunakan
Rangkaian power supply sederhana di atas bisa Anda coba praktekkan di rumah. Pada dasarnya komponen dari setiap rangkaian adalah sama komponen utamanya seperti disebutkan di atas. Perbedaan terletak pada jenis tegangan atau komponen yang digunakan pada masing-masing rangkaian.
Tentu saja setiap rangkaian power supply memiliki rancangan yang berbeda-beda disesuaikan dengan peralatan elektronik yang dihubungkan. Karena perannya yang sangat penting, power supply ini hampir bisa ditemukan pada setiap perangkat elektronik.
Baca Juga : Pengertian Power Supply, Fungsi, Cara Kerja, dan Jenisnya